2024升學季開啟,對于家長們來說,學費仍然是需要重點考量的問題!
最近,無錫市教育局就發布了中小學 (幼兒園)收費表,今年情況如何?一起來看看吧~
01、官宣!無錫市區公辦中小學(幼兒園)收費表(單位:元/生 學期)
公辦幼兒園收費表

公辦小學收費表

公辦初中收費表

公辦普通高中收費表

以上圖源 | 無錫市教育局
02、民辦學校收費情況匯總
除了公辦學校,近年來無錫的民辦教育發展迅猛。
根據往年的情況來看,無錫市普通的民辦幼兒園基本是800-2000元/生/月,小學、初中的學費在15000/學期-20000元/學期左右不等。

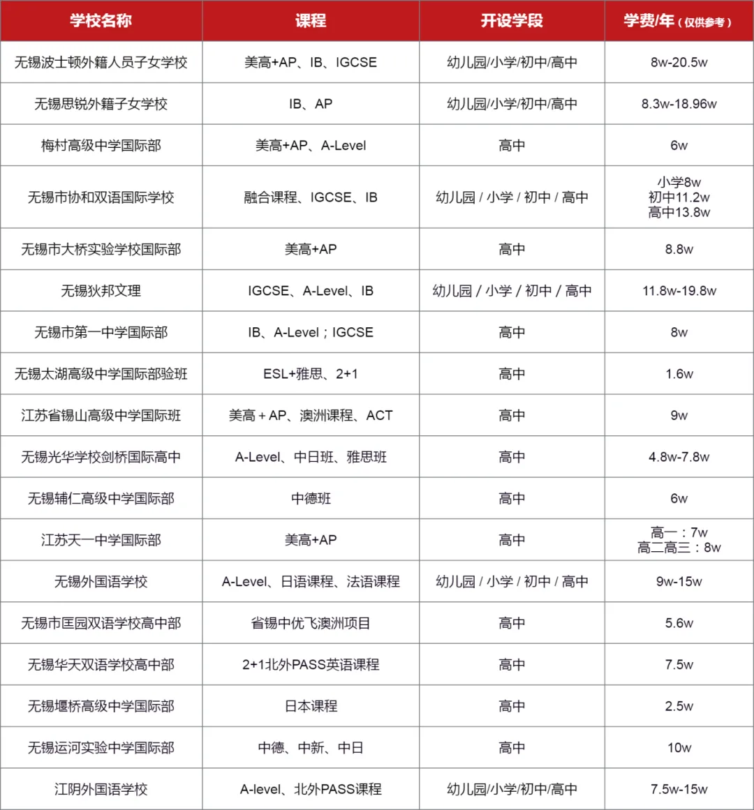
與此同時,作為國際教育重點城市的無錫,近年來也涌現出一批新興的國際學校,使得無錫的國際教育關注度越來越高。
據不完全統計,無錫目前有17所國際學校,既有公辦學校國際部,也有大熱的民辦國際學校,課程體系也比較豐富,基本涵蓋中國學子的主流選擇。
從學費來看,相比于北上廣深等城市,無錫國際學校的性價比很高,平均學費在10萬左右。

以上為手動統計,僅供參考
免責聲明: 1. 為方便家長更好的閱讀和理解,該頁面關于學校信息描述可能采用了學校視角,描述中涉及的“我”、“我們”、“我校”等第一人稱指代學校本身。并不代表遠播公司或其觀點;2. 此網頁內容目的在于提供信息參考,來源于網絡公開內容,具體以學校官方發布為主;3. 若素材有侵權或其他問題,請聯系我們:2787266480@qq.com。
萬科梅沙書院2025-2026學年春季插班生入學現已接受報名,報名系統從2025年10月20日正式上線,報名截止時間為11月14日下午5點。插班生考試日期為2025年11月22日(周六)。名額有限,報滿即
2026申請季拉開帷幕! 伴隨著國際形勢的變化,全球留學正迎來新一輪洗牌。 從歐美主流留學國,到亞洲小眾留學目的地,各地留學政策又迎來新調整。對中產家庭來說,該不該沖、沖哪
上海虹口區的國際學校數量雖不多,但憑借優越的地理位置,成為走讀學生家庭的熱門選擇。以下為虹口區多所熱門國際學校的核心信息匯總,涵蓋課程體系、學費標準、招生要求及報
天立集團上海校區一一 上海美達菲雙語高級中學 是經上海市教育主管部門批準成立的全日制、寄宿制的民辦高中學校,是集團重點打造的旗艦校。該學校積極引進美國國際課程,開設
上海阿德科特學校 是英國阿德科特學校的第一家海外分校,于2018年9月正式開學,創校至今已培養出共14位牛劍精英學子,數百名世界百強名校畢業生,其中四位牛津本碩連讀。 截至
2026年上海閔行區國際學校春招通道已開啟!本文整理了閔行區熱門國際學校招生信息,涵蓋年級設置、課程體系、學費標準及開放日安排,助您精準規劃升學路徑。 閔行區熱門國際學校
隨著2026年春招季臨近,家長們對國際學校的選擇需求持續升溫。本文整理了上海地區開設美高+AP課程的熱門國際高中,涵蓋學費標準、課程體系及招生信息,助您精準鎖定心儀學校! 上
A-Level賽道:英國方向的黃金賽道 適合學生:理科特長生或有明顯優勢科目、目標英國G5及牛劍的學生。 第一梯隊:光劍、領科牛劍搖籃 光華劍橋 學校亮點:以牛劍收割機聞名,理科實
預約咨詢
電話咨詢
手機版
院校庫手機版